Giới thiệu:
Đối với bảng hiệu, cửa hàng, quảng cáo ngoài trời và hiển thị thông tin khác, HUIDU ra mắt hàng loạt card điều khiển sê-ri "U-disk", để cập nhật các chương trình hiển thị bằng cổng USB.
U60-75 là thẻ điều khiển sê-ri U-disk, thông qua cổng USB để cập nhật chương trình. Chi phí thấp, hiệu quả, giao diện đơn giản, dễ vận hành, tốt hơn và hỗ trợ nhiều hiệu ứng hơn cho nhiều màn hình đơn sắc.
Phần mềm ứng dụng: HD2016
Tính năng:
| Nội dung | Thông số |
| Loại hỗ trợ | Trong nhà, ngoài trời, bán ngoài trời full color |
| Phạm vi điều khiển | Full color: 640W*64H |
| Dung lượng FLASH | 8M Byte |
| Cổng giao tiếp | Chương trình cập nhật U-Disk |
| Tín hiệu HUB | 2 HUB75 |
| Số lượng chương trình | 1000pcs, cũng có thể thay đổi chương trình bắt nút hoặc bằng điều khiển cảm biến |
| Số lượng khu vực | 20 khu vực riêng biệt có hiệu ứng và đường viền |
| Hiển thị | Văn bản, Hoạt hình, Thời gian, Bộ đếm, Lịch âm |
| Hiệu ứng hiển thị | 1. Hỗ trợ tất cả các ngôn ngữ (Phần mềm: HD2016) 2. Chữ, chữ 3, hình ảnh video nhỏ, thời gian. 3. Chức năng đường viền, tùy chỉnh đường viền. 4. Cấp độ xám 256 và phạm vi điều khiển 320W*32H 5. Hỗ trợ cho các nhân vật hoạt hình đơn giản 6. Hỗ trợ cho phông chữ rỗng, nét và các cài đặt phông chữ khác 7. Hỗ trợ cho cài đặt nền văn bản khu vực 8. Hỗ trợ biểu mẫu Excel để thêm vào trực tiếp |
| Chức năng đồng hồ | 1. Hỗ trợ Đồng hồ kỹ thuật số / Đồng hồ quay số / Giờ âm lịch 2. Bộ đếm lên / Đếm xuống, Nút đếm ngược 3. Phông chữ, kích thước, màu sắc và vị trí có thể được đặt tự do 4. Hỗ trợ nhiều múi giờ |
| Thiết bị mở rộng | Chức năng từ xa, nhiệt độ, độ ẩm, độ sáng v.v... |
| Tự động lựa chọn màn hình | Hỗ trợ bật / tắt hiển thị theo thời gian tự động |
| Điều chỉnh độ sáng | Cài đặt độ sáng theo tùy chỉnh, tự động theo quy định thời gian |
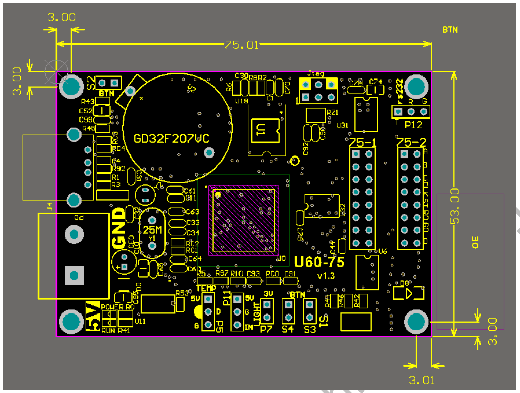
Định nghĩa cổng:

Sơ đồ cài đặt:


1/ Đầu nối nguồn, kết nối nguồn 5V
2/ Cổng USB, Chương trình được cập nhật bằng U-disk
3/ Nút kiểm tra, bấm để chuyển trạng thái kiểm tra màn hình
4/ 3 HUB75E, kết nối màn hình
5/ S3, kết nối công tắc điểm, chuyển đổi chương trình trước đó, đặt lại bộ hẹn giờ, đếm ngược
6/ S4, kết nối công tắc điểm, điều khiển chương trình, hết thời gian, thiết lập lại số đếm
7/ S2, kết nối công tắc điểm, chuyển đổi chương trình tiếp theo, bộ hẹn giờ bắt đầu, đếm cộng;
8/ P5, kết nối cảm biến nhiệt độ / độ ẩm
9/ P7, kết nối cảm biến độ sáng
10/ P11, được kết nối với bộ thu hồng ngoại, với điều khiển từ xa
Thông số:
| Nhỏ nhất | Giá trị tiêu biểu | Lớn nhất | |
| Điện áp định mức | 4.2 | 5.0 | 5.5 |
| Nhiệt độ lưu trữ | -40 | 25 | 105 |
| Nhiệt độ hoạt động | -40 | 25 | 80 |
| Độ ẩm hoạt động | 0.0 | 30 | 95 |